菜单
网站首页
走进文旅
资讯动态
党群建设
条例专栏
产业布局
联系我们
招聘专区
以产权管理为核心
以市场运作为手段
网站首页
走进文旅
资讯动态
党群建设
条例专栏
产业布局
联系我们
招聘专区
资讯动态
NEWS
公司动态
公示公告
媒体新闻
推荐资讯
2025-11-26
339
抢占财富先机!天下滁房一期六号楼招租盛启
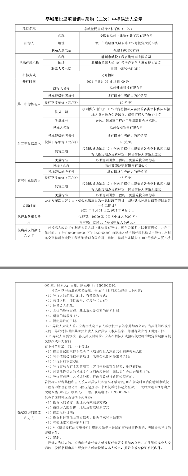
亭城玺悦里项目钢材采购(二次)中标候选人公示
2024-05-30
浏览次数:10312
分享
上一篇:
亭城玺悦里项目办公区等临时设施工程中标候选人公示
下一篇:
凤凰西路与新光巷交叉口西南侧商业开发项目预拌砂浆采购(二次)中标候选人公示