菜单
网站首页
走进文旅
资讯动态
党群建设
条例专栏
产业布局
联系我们
招聘专区
以产权管理为核心
以市场运作为手段
网站首页
走进文旅
资讯动态
党群建设
条例专栏
产业布局
联系我们
招聘专区
资讯动态
NEWS
公司动态
公示公告
媒体新闻
推荐资讯
2025-11-26
339
抢占财富先机!天下滁房一期六号楼招租盛启
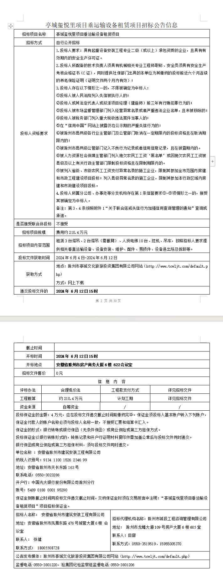
亭城玺悦里项目垂运输设备租赁项目招标公告
2024-06-04
浏览次数:1568
分享
附件1:
招标文件
附件2:
图纸
上一篇:
亭城玺悦里项目及中新苏滁高新技术工业坊湖州路厂区施工总承包项目C1#-C11#楼辅材采购招标公告
下一篇:
中新苏滁高新技术工业坊湖州路厂区施工总承包项目C1#-C11#楼垂直运输设备租赁项目招标公告