菜单
网站首页
走进文旅
资讯动态
党群建设
条例专栏
产业布局
联系我们
招聘专区
以产权管理为核心
以市场运作为手段
网站首页
走进文旅
资讯动态
党群建设
条例专栏
产业布局
联系我们
招聘专区
资讯动态
NEWS
公司动态
公示公告
媒体新闻
推荐资讯
2025-11-26
340
抢占财富先机!天下滁房一期六号楼招租盛启
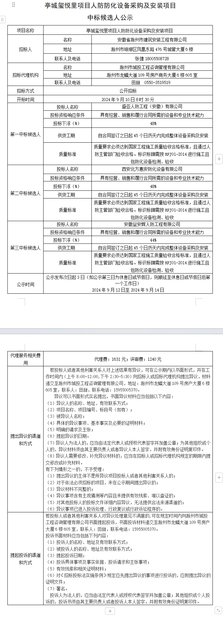
亭城玺悦里项目人防防化设备采购及安装项目 中标候选人公示
2024-09-11
浏览次数:3163
分享
上一篇:
亭城玺悦里及中新苏滁高新技术工业坊湖州路厂区施工总承包项目广告宣传制作及安装项目(二次)中标候选人变更公示
下一篇:
平湖明月里小区31部电梯维保服务采购项目招标文件