菜单
网站首页
走进文旅
资讯动态
党群建设
条例专栏
产业布局
联系我们
招聘专区
以产权管理为核心
以市场运作为手段
网站首页
走进文旅
资讯动态
党群建设
条例专栏
产业布局
联系我们
招聘专区
资讯动态
NEWS
公司动态
公示公告
媒体新闻
推荐资讯
2025-11-26
340
抢占财富先机!天下滁房一期六号楼招租盛启
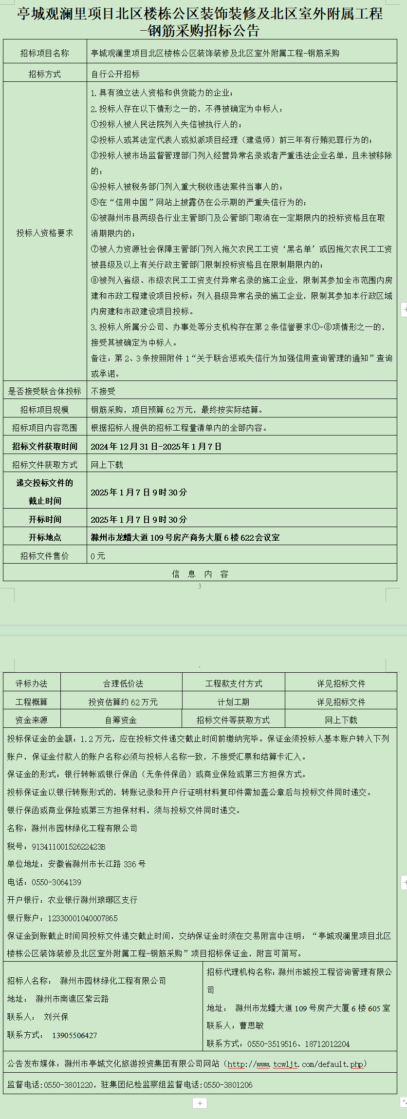
亭城观澜里项目北区楼栋公区装饰装修及北区室外附属工程-钢筋采购招标公告
2024-12-31
浏览次数:4323
分享
附件1:
亭城观澜里项目北区楼栋公区装饰装修及北区室外附属工程-钢筋采购招标文件
上一篇:
亭城璟悦里样板间软装项目(重新招标)招标公告
下一篇:
亭城观澜里项目北区楼栋公区装饰装修及北区室外附属工程-商品混凝土采购招标公告