菜单
网站首页
走进文旅
资讯动态
党群建设
条例专栏
产业布局
联系我们
招聘专区
以产权管理为核心
以市场运作为手段
网站首页
走进文旅
资讯动态
党群建设
条例专栏
产业布局
联系我们
招聘专区
资讯动态
NEWS
公司动态
公示公告
媒体新闻
推荐资讯
2025-11-26
223
抢占财富先机!天下滁房一期六号楼招租盛启
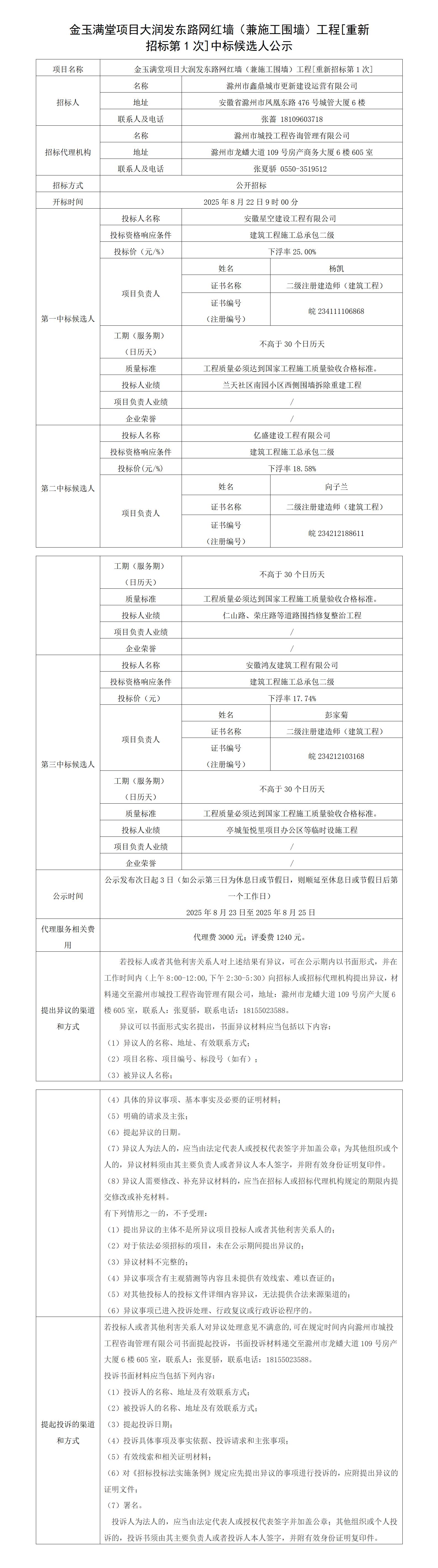
金玉满堂项目大润发东路网红墙(兼施工围墙)工程[重新招标第1次]中标候选人公示
2025-08-22
浏览次数:1492
分享
上一篇:
中新苏滁高新技术工业坊湖州路厂区施工总承包项目A、B型厂房煤矸石空心砖、页岩砖等砌块材料采购(二次)
下一篇:
古玩城3号楼一层楼101号商铺招租项目交易公告