菜单
网站首页
走进文旅
资讯动态
党群建设
条例专栏
产业布局
联系我们
招聘专区
以产权管理为核心
以市场运作为手段
网站首页
走进文旅
资讯动态
党群建设
条例专栏
产业布局
联系我们
招聘专区
资讯动态
NEWS
公司动态
公示公告
媒体新闻
推荐资讯
2025-11-26
223
抢占财富先机!天下滁房一期六号楼招租盛启
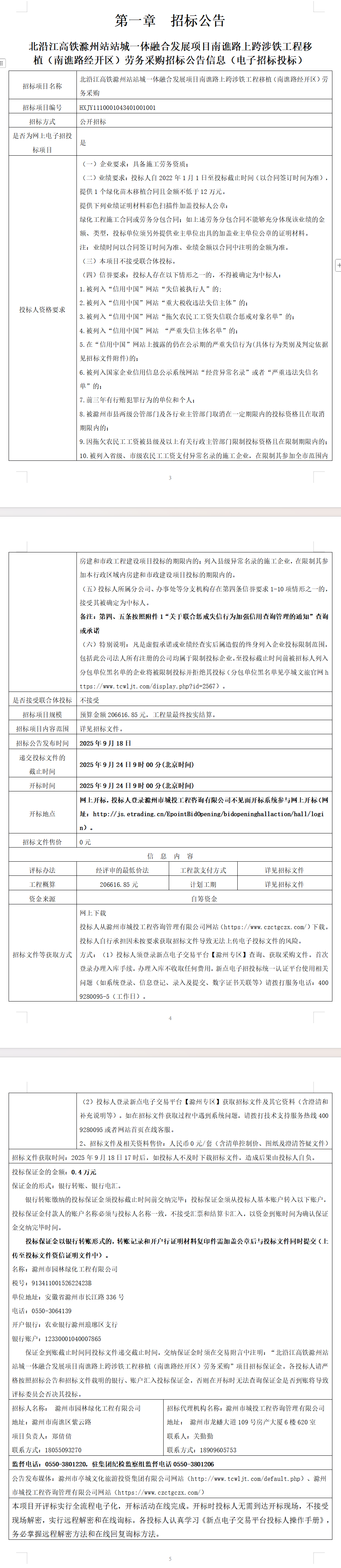
北沿江高铁滁州站站城一体融合发展项目南谯路上跨涉铁工程移植(南谯路经开区)劳务采购
2025-09-18
浏览次数:999
分享
附件:
招标文件
上一篇:
滁州市大剧院修缮工程项目防水材料采购项目(二次)招标
下一篇:
亭城璞悦里小区(含蔚然府、翼然府、窈然府)消防维保服务项目招标