菜单
网站首页
走进文旅
资讯动态
党群建设
条例专栏
产业布局
联系我们
招聘专区
以产权管理为核心
以市场运作为手段
网站首页
走进文旅
资讯动态
党群建设
条例专栏
产业布局
联系我们
招聘专区
资讯动态
NEWS
公司动态
公示公告
媒体新闻
推荐资讯
2025-11-26
223
抢占财富先机!天下滁房一期六号楼招租盛启
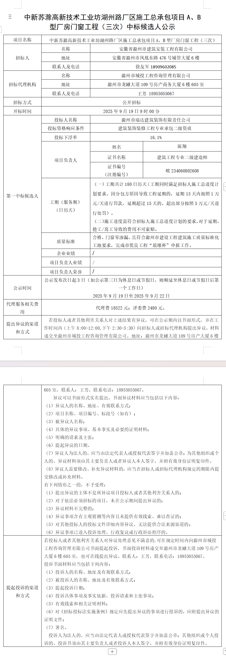
中新苏滁高新技术工业坊湖州路厂区施工总承包项目A、B型厂房门窗工程(三次)中标候选人公示
2025-09-19
浏览次数:1093
分享
上一篇:
中新苏滁高新技术工业坊湖州路厂区项目附属绿化工程劳务采购中标候选人公示
下一篇:
滁州市大剧院修缮工程项目防水材料采购项目(二次)招标