菜单
网站首页
走进文旅
资讯动态
党群建设
条例专栏
产业布局
联系我们
招聘专区
以产权管理为核心
以市场运作为手段
网站首页
走进文旅
资讯动态
党群建设
条例专栏
产业布局
联系我们
招聘专区
资讯动态
NEWS
公司动态
公示公告
媒体新闻
推荐资讯
2025-11-26
223
抢占财富先机!天下滁房一期六号楼招租盛启
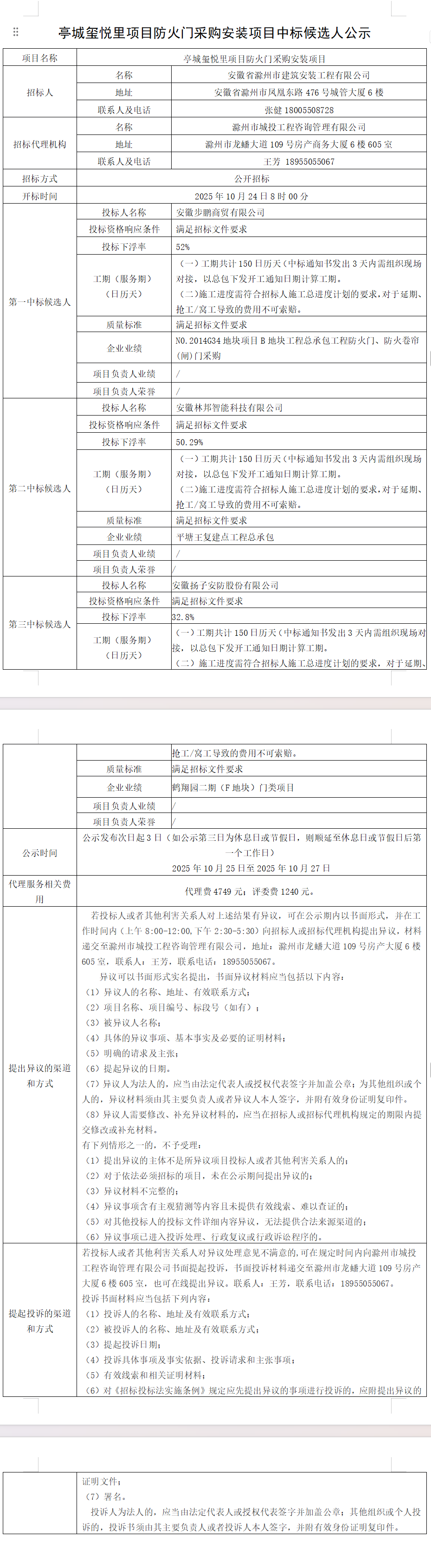
亭城玺悦里项目防火门采购安装项目中标候选人公示
2025-10-24
浏览次数:631
分享
上一篇:
金库项目(保安大厦、配电房)110音视频复核联网报警系统建设项目(二次)招标
下一篇:
关于“亭城玺悦里项目防火门采购安装项目”澄清通知