菜单
网站首页
走进文旅
资讯动态
党群建设
条例专栏
产业布局
联系我们
招聘专区
以产权管理为核心
以市场运作为手段
网站首页
走进文旅
资讯动态
党群建设
条例专栏
产业布局
联系我们
招聘专区
资讯动态
NEWS
公司动态
公示公告
媒体新闻
推荐资讯
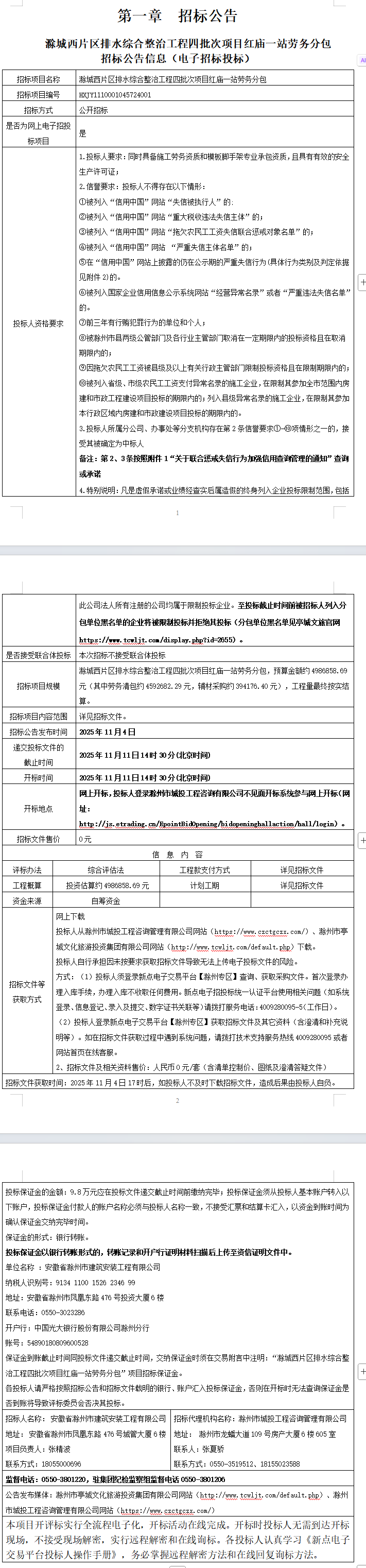
滁城西片区排水综合整治工程四批次项目红庙一站劳务分包招标
2025-11-04
浏览次数:1123
分享
附件:
招标文件、控制价、图纸等
上一篇:
亭城玺悦里单元门及入户门采购安装项目(二次)
下一篇:
中新苏滁高新技术工业坊湖州路厂区施工总承包项目AB型厂房电梯采购及安装项目(二次)招标公告信息