菜单
网站首页
走进文旅
资讯动态
党群建设
条例专栏
产业布局
联系我们
招聘专区
以产权管理为核心
以市场运作为手段
网站首页
走进文旅
资讯动态
党群建设
条例专栏
产业布局
联系我们
招聘专区
资讯动态
NEWS
公司动态
公示公告
媒体新闻
推荐资讯
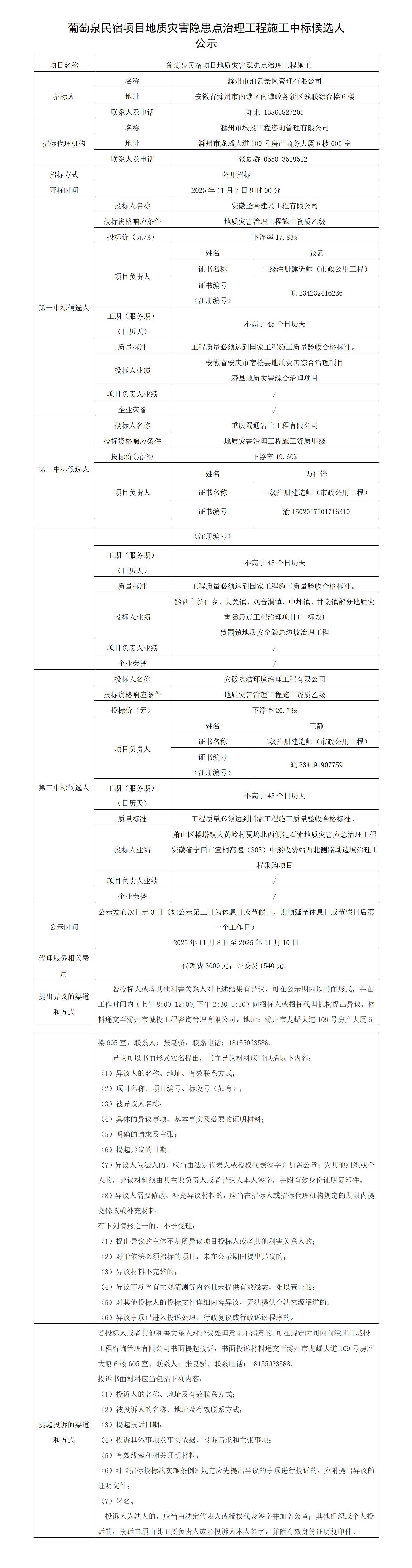
葡萄泉民宿项目地质灾害隐患点治理工程施工中标候选人公示
2025-11-07
浏览次数:1058
分享
上一篇:
关于滁城西片区排水综合整治工程四批次小区排水改造工程劳务采购的答疑
下一篇:
滁城西片区排水综合整治工程四批次项目基坑支护及土方专业工程答疑公告