菜单
网站首页
走进文旅
资讯动态
党群建设
条例专栏
产业布局
联系我们
招聘专区
以产权管理为核心
以市场运作为手段
网站首页
走进文旅
资讯动态
党群建设
条例专栏
产业布局
联系我们
招聘专区
资讯动态
NEWS
公司动态
公示公告
媒体新闻
推荐资讯
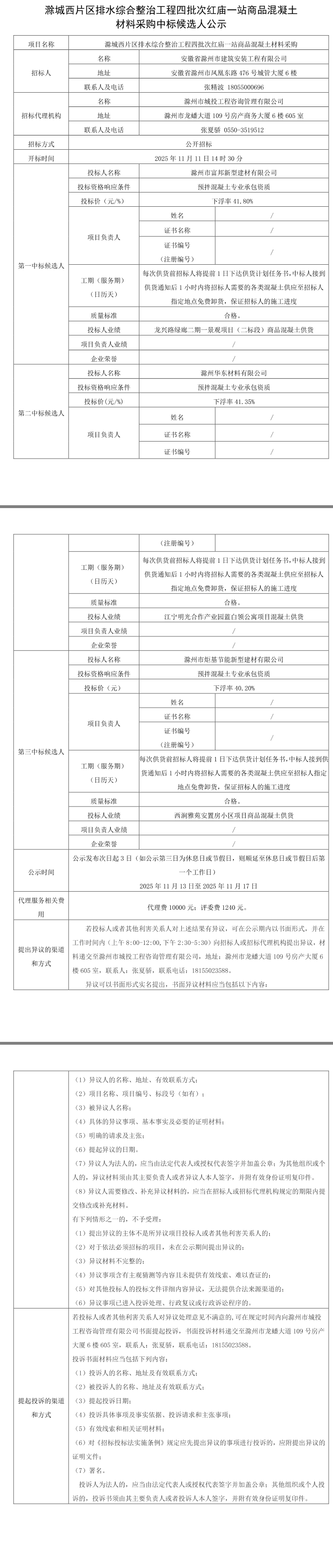
滁城西片区排水综合整治工程四批次红庙一站商品混凝土材料采购中标候选人公示
2025-11-12
浏览次数:1261
分享
上一篇:
滁城西片区排水综合整治工程四批次项目小区与市政道路混凝土承插管道材料采购成交候选人公示
下一篇:
滁城西片区排水综合整治工程四批次项目基坑支护及土方专业工程中标候选人公示