菜单
网站首页
走进文旅
资讯动态
党群建设
条例专栏
产业布局
联系我们
招聘专区
以产权管理为核心
以市场运作为手段
网站首页
走进文旅
资讯动态
党群建设
条例专栏
产业布局
联系我们
招聘专区
资讯动态
NEWS
公司动态
公示公告
媒体新闻
推荐资讯
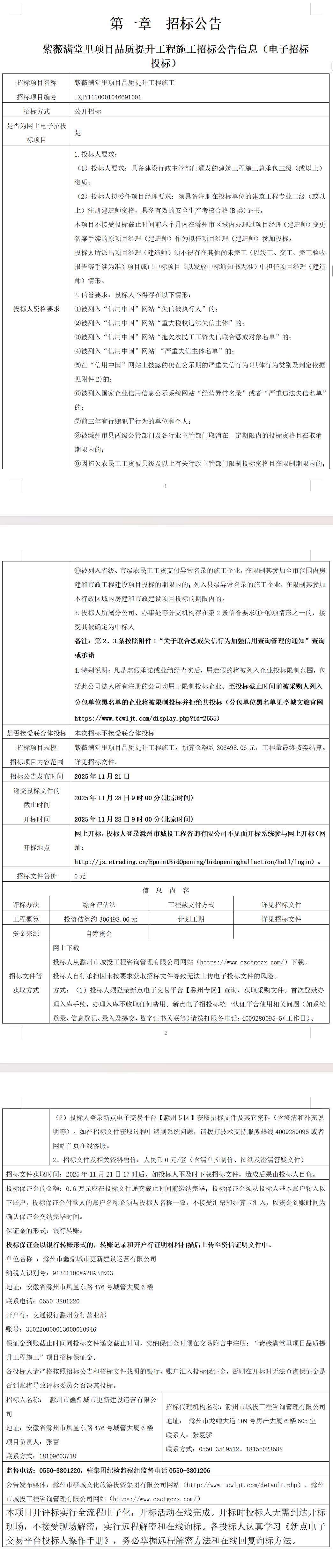
紫薇满堂里项目品质提升工程施工
2025-11-21
浏览次数:1077
分享
附件:
招标文件 图纸 工程量清单等
上一篇:
中新苏滁高新技术工业坊湖州路厂区施工总承包项目A、B型厂房油漆及外墙保温工程
下一篇:
古玩城4号楼2楼203、204、205号商铺招租项目成交公告