菜单
网站首页
走进文旅
资讯动态
党群建设
条例专栏
产业布局
联系我们
招聘专区
以产权管理为核心
以市场运作为手段
网站首页
走进文旅
资讯动态
党群建设
条例专栏
产业布局
联系我们
招聘专区
资讯动态
NEWS
公司动态
公示公告
媒体新闻
推荐资讯
2025-11-26
456
抢占财富先机!天下滁房一期六号楼招租盛启
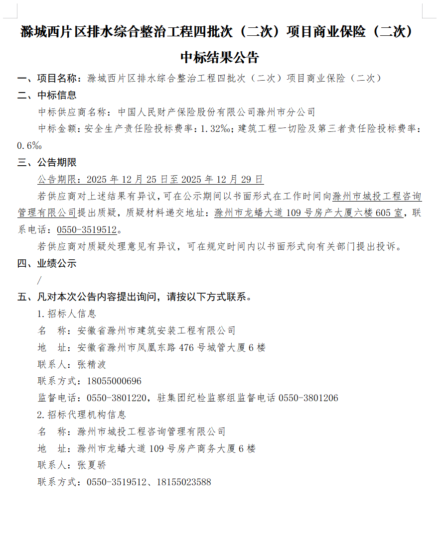
滁城西片区排水综合整治工程四批次(二次)项目商业保险(二次)中标结果公告
2025-12-24
浏览次数:173
分享
上一篇:
滁州市亭城文旅物业2026年建筑垃圾清运服务项目澄清(答疑)公告
下一篇:
关于“亭城玺悦里智能化工程”启动招标及答疑的通知