菜单
网站首页
走进文旅
资讯动态
党群建设
条例专栏
产业布局
联系我们
招聘专区
以产权管理为核心
以市场运作为手段
网站首页
走进文旅
资讯动态
党群建设
条例专栏
产业布局
联系我们
招聘专区
资讯动态
NEWS
公司动态
公示公告
媒体新闻
推荐资讯
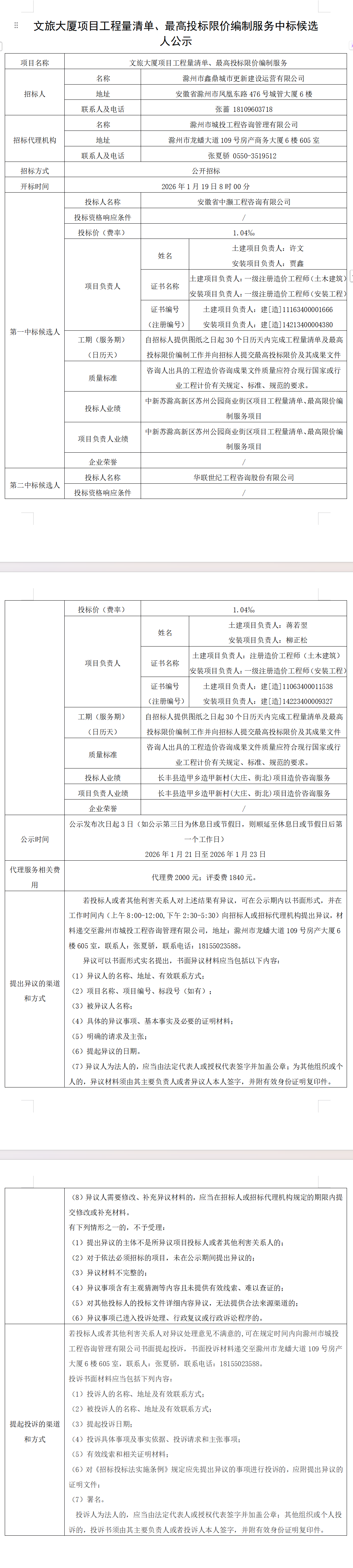
文旅大厦项目工程量清单、最高投标限价编制服务中标候选人公示
2026-01-20
浏览次数:1109
分享
上一篇:
文旅大厦建筑材料等第三方检测项目中标候选人公示
下一篇:
亭城璟悦里项目燃气采购安装工程 单一来源采购公示